pynkocean.com
HOME
About
Contact
Disclaimer
Privacy
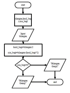
Bisa Membuat Algoritma yang Kompleks
Oct 13, 2025
by pynkocean.com
108
views