pynkocean.com
HOME
About
Contact
Disclaimer
Privacy
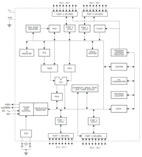
Design of Fire Extinguishers Based on AT89C51 Microcontroller
Oct 13, 2025
by pynkocean.com
60
views