pynkocean.com
HOME
About
Contact
Disclaimer
Privacy
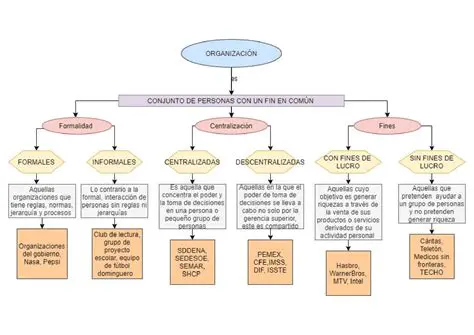
Identifica los conceptos involucrados
Oct 13, 2025
by pynkocean.com
99
views