pynkocean.com
HOME
About
Contact
Disclaimer
Privacy
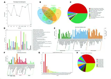
Importance of CDS Prediction
Oct 13, 2025
by pynkocean.com
146
views