pynkocean.com
HOME
About
Contact
Disclaimer
Privacy
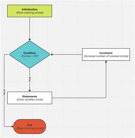
The Significance of Double Vertical Lines in Flowcharts
Oct 13, 2025
by pynkocean.com
88
views